Casado rediseña la cúpula del PP en busca de unidad frente a Sánchez.
El presidente del Partido Popular, Pablo Casado, ha presidido este martes la reunión de la Junta Directiva Nacional en la que ha rediseñado la cúpula de la dirección de su partido.
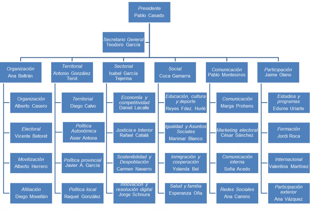
El líder del PP ha anunciado el nombramiento de Ana Beltrán, presidenta del PP de Navarra, como vicesecretaria de Organización del PP, y del diputado por Málaga Pablo Montesinos como nuevo vicesecretario de Comunicación.
Antonio González Terol será el nuevo vicesecretario de Política Territorial en sustitución de Vicente Tirado, mientras que mantiene a Cuca Gamarra al frente de la vicesecretaría Social y a Isabel García Tejerina en la de Sectorial. Además habrá una nueva vicesecretaría de Participación, que dirigirá el gallego Jaime Olano.
Finalmente, Cayetana Álvarez de Toledo será la portavoz parlamentaria en el Congreso pese a voces discordantes dentro del partido que prefierían otro perfil menos duro. En el Senado, Javier Maroto, un recién llegado a la Cámara Alta, será quien asuma el cargo de portavoz.
El gesto de Casado con los suyos coincide con el escenificado ayer por Albert Rivera en el seno de Ciudadanos, donde incorporó a nuevos miembros afines a la Ejecutiva naranja tras la salida de miembros díscolos con el liderazgo de Rivera.
El PP mantiene su 'no' a la abstención pese quienes opinan en el seno de la formación que existe una vía de entendimiento con el PSOE, tal y como planteó la semana pasada Alberto Núñez Feijóo.
Este lunes, Teodoro García Egea despejó todas las dudas al respecto y negó discrepancias internas sobre el sentido del voto de su formación de cara a una posible segunda investidura el líder socialista. Según el secretario general del PP, su partido ve "imposible" abstenerse porque "no se fía" de Sánchez: "Si ahora hay choque de egos de Sánchez e Iglesias que no vengan al PP a que solucionemos sus problemas”.
En un análisis publicado este lunes, FAES, fundación presidida por José Maria Aznar, rechazó la posibilidad de que el PP pueda facilitar la investidura de Sánchez tras el pacto del PSN con Bildu en Navarra, que "cierra toda posibilidad razonable que pudiera existir" de que el PP se abstuviera.
En los mismos términos se ha pronunciado Casado tras la Junta Directiva Nacional: "Tras el pacto en Navarra con Bildu, Sánchez aquí ya no tiene ninguna petición que formular".
El líder del PP ha presumido de la "veintena" de pactos que ha alcanzado su formación para llegar a acuerdos en clave territorial y ha definido a su partido como una herramienta de "desbloqueo".
Sobre la investidura de Sánchez, el PP "más no puede hacer" e insiste en que la abstención "no es posible" con Sánchez, a quien respeta personalmente, pero afirma que no respeta su candidatura ni el proyecto que presentó en el Congreso.
