El anuncio del nombramiento de Gabriele Finaldi como nuevo director de la National Gallery dejará a partir de agosto un vacío en la dirección adjunta del Museo del Prado, cargo que ostentaba desde 2002 este experto en pintura italiana y española. ¿Quién lo sustituirá? El Prado cuenta a este periódico cómo es el proceso de selección.
La
National Gallery ha confirmado este miércoles a
Gabriele Finaldi como nuevo responsable de uno de los centros de arte más importantes del mundo.
El hasta ahora director adjunto de Conservación e Investigación del
Museo del Prado sustituye en el cargo a Nicholas Penny, director desde 2008 hasta agosto de 2014, cuando anunció que abandonaba el cargo. El nombramiento ha sido confirmado por el primer ministro británico, David Cameron, dado el carácter público del museo, aunque Finaldi no tomará posesión hasta
agosto de 2015, lo que da margen al Prado para buscar un sustituto.
El museo español explica a este periódico que la decisión de proponer al sustituto de Finaldi “corresponde a
Miguel Zugaza, director del museo”. Sin embargo, el nombre del elegido o elegida no se hará público “hasta que se informe de su propuesta al Patronato”.
El Prado todavía no puede señalar una fecha en el calendario, aunque afirma que
“hay tiempo”, ya que el actual director adjunto no dejará el cargo hasta verano. De hecho, su presencia en la presentación este lunes de las exposiciones del Prado y el Reina Sofía de la
colección del Kunstmuseum Basel confirma que su relación con la pinacoteca española todavía no ha acabado.
El director propondrá las unidades orgánicas de las direcciones adjuntas, subdirecciones, jefaturas, departamentos y áreas en las que se estructura el Museo Nacional del Prado y precisará las funciones atribuidas a cada una de ellas, en el marco que a tal efecto se establezca por los Ministerios de Administraciones Públicas y de Hacienda, para su aprobación por la Comisión Permanente del Real Patronato. (BOE / Artículo 8 del Estatuto del Museo del Prado)
En agosto, Finaldi volverá a la que fue su casa durante 20 años, de
1992 a 2002. “Fue responsable del departamento de conservación de pintura italiana, de Caravaggio a Canaletti, y de la colección de obra española, de Bermejo a Goya”, explica la National Gallery en un comunicado.
Nacido en Londres, a sus
49 años es considerado uno de los mayores expertos en pintura italiana y española. Estudió en el Dulwich College y en el Courtauld Institute of Art, donde se doctoró con una tesis sobre
José de Ribera.
El personal directivo será nombrado y separado por la Comisión Permanente del Real Patronato, a propuesta del director, de acuerdo con las condiciones legales aplicables en cada caso. A este personal le será de aplicación, según corresponda, un régimen de contratación laboral de alta dirección o, en su caso, de fuera de convenio. Para su nombramiento se atenderá a criterios de competencia profesional, experiencia y responsabilidad. (BOE / Artículo 10 del Estatuto del Museo del Prado)
La pinacoteca ubicada en Londres ha compartido las primeras declaraciones de Finaldi tras hacerse público su nombramiento: “Me siento
profundamente honrado de poder dirigir la National Gallery después de Penny. Es una colección de primera magnitud en una ciudad igual de importante. Estoy ansioso de poder trabajar para contribuir a fortalecer la relación del museo con el público y su posición internacional, así como por organizar un fascinante programa expositivo y actividades educativas”.
La
transformación a la que ha sido sometido el Prado tras la llegada de Finaldi a sus instalaciones, en 2002, ha sido uno de los motivos que han animado a la National Gallery a pensar en él como nuevo director. Durante sus labores como director adjunto, ha sido posible “la
ampliación del museo en 2007, la nueva disposición de las colecciones, la revisión de su estructura interna, la apertura del centro de investigación del Prado y la organización de un impresionante programa de exposiciones internacionales”, afirma la pinacoteca británica.

Zugaza lo corrobora: “Ha participado decisivamente en la
modernización del Prado en la última década, sobre todo en lo que se refiere a su posicionamiento en el panorama internacional, así como en el papel del museo como referente de conservación e investigación. Esperamos que su presencia en Londres impulse las relaciones positivas de colaboración que hemos tenido con la National Gallery durante la dirección de Penny”.
Finaldi, que tiene pendiente publicar un libro sobre dibujos de Ribera,
llegó a España en 2002 propuesto por Zugaza para el cargo de director adjunto; una decisión que no caló del todo bien dada su nacionalidad británico-italiana. Ante las críticas recibidas, Pilar del Castillo, por entonces ministra de Educación y Cultura, tuvo que defender su nombramiento como responsable del área de conservación del museo.
En declaraciones a la Agencia Efe hace 13 años, Finaldi afirmó que su llegada al Prado suponía
ver cumplido “un sueño” pues le permitió pasar “de la segunda a la primera pinacoteca del mundo”. Ahora solo queda esperar para conocer quién sustituirá a un profesional de carácter abierto y accesible con los medios de comunicación que se propuso revalorizar el carácter conservador del museo y proyectar sus fondos al público, “el dueño de la colección”.
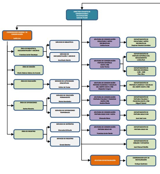
De acuerdo con un organigrama compartido por el Prado con este periódico, las
áreas que dependen de la dirección adjunta del museo son las de biblioteca, documentación y archivo; edición; educación; exposiciones y registro. También tiene como cometido la supervisión de la jefatura de restauración y seis jefaturas de conservación: escultura y artes decorativas, pintura española, pintura flamenca y escuelas del norte hasta 1700, pintura italiana y francesa hasta 1700, pintura del siglo XVIII y Goya, y pintura del siglo XIX.
La National Gallery, la pinacoteca más importante del Reino Unido, y gratuita, fue en 2014 la
segunda institución más visitada con 6,41 millones de visitas. Solo le superó el Museo Británico.
El Prado registró
2.536.844 visitantes durante 2014, un 7,65 por ciento más que en 2013. El dinero recaudado por venta de entradas alcanzó 15.084.098 euros, superando en un 14,31 por ciento los ingresos del año anterior.